ICUにおける栄養管理
『ICU看護実践マニュアル』(サイオ出版)より転載。
今回は、「ICUにおける栄養管理」について解説します。
諸見里 勝
中部徳洲会病院救命救急センター集中治療室 集中ケア認定看護師
- ICU における重症患者へ適切な栄養管理ができなければ、予後に影響する可能性がある。
- 重症患者への早期経腸栄養の実施で、感染性合併症が減少し入院期間の短縮が期待できる。
- ICU 患者に対する経腸栄養は不必要な中断がないように管理することが重要である。
栄養管理の基本
身体測定・栄養評価
ICU入室時に、身長と体重を測定しBMI・標準体重を算出する。
・BMI:体重kg÷(身長m×身長m)
・標準体重:(身長m×身長m)×22
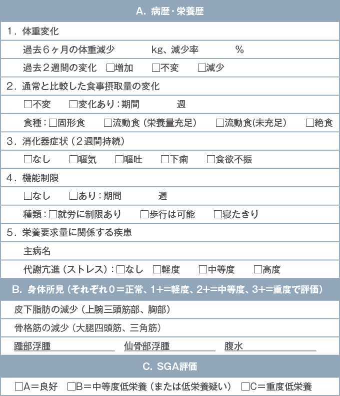
SGA (Subjective Global Assessment、表1)などの栄養アセスメントツールを使用し、患者の栄養状態を評価する。
表1SGA(Subjective Global Assessment)
.png)
(Detsky AS, et al:What is subjective global assessment of nutritional status? JPEN J Parenter Enteral Nutr,11:8-13, 1987
より改変1))
リフィーディング症候群の発症を予防するためにも、ICU入室前の慢性的な低栄養や体重の変化の有無、ICU入室数日前からの食事摂取状況などを把握することは重要である。
急性期における栄養状態を単体で評価できる項目はないため、身体所見や複数の検査データを複合的に判断する(表2)。
表2静的・動的栄養指標

(大原寛之他:栄養アセスメント-基礎から臨床へ- 7.PNI,栄養-評価と治療,28(2):61-64,2011より改変2))
必要栄養量
簡易式を使用し、必要栄養量を算出する。
・簡易式=体重kg×25~30kcal
BMIが正常範囲(18.5~30)であれば実測体重、正常値から逸脱していれば(BMI18.5未満満、30以上)標準体重を用いて算出する。
ICU入室しておおよそ1週間は、過剰な栄養投与(over feeding)による弊害を防ぐために、必要栄養量の70%程度を充足することを目標に管理する。
ICU入室して1週間が経過するか状態が安定したのちに、状態に合わせて必要栄養量を投与できるよう投与量の増量を検討する。
タンパク質の投与量
タンパク質の投与量は、経腸栄養開始から1週間程度は1.0~1.2g/kg/日程度を目標とし、状態が安定したのちは栄養状態に合わせて1.2~2.0g/kg/日を目標とする。
BMI30以上の肥満患者に対してのタンパク投与量は、標準体重で算出すると過少投与となることが多いため1.2g/kg(実体重)/日を目標とする。
腎機能に障害がある場合には、タンパク質の投与が窒素負荷となり腎機能を悪化させる危険性がある。
急性腎機能障害に対しては急性疾患の病態や病状によってタンパク質投与量を決定し、基本的にタンパク質の投与制限は行わない3)。
慢性腎機能障害を有する非透析患者に対しては、0.8~1.0g/kg/日と制限する3)。持続的腎代替療法中はタンパク質が漏出するため、最大1.7g/kg/日までの投与が推奨されている3)
目次に戻る
経腸栄養の基本
栄養投与経路の選択
腸管が使用可能であれば経腸栄養を実施する (図1) 。腸管を使用することで、絨毛などの腸管の構造や腸管に存在する免疫器官の機能を維持し感染性合併症のリスクを軽減することが期待できる1)。
図1栄養投与経路の選択

(ASPEN Board of Directors and the Clinical Guideline Task Force: Guidelines for the use of parenteral and enteral nutrition in adult and pediatric patients. JPEN J Parenter Enteral Nutr, 26(1 Suppl):1SA-138SA,2002より改変4))
誤嚥性肺炎のリスクがある症例や胃内残量が多い症例に対しては、慣れている施設であれば幽門後からの経腸栄養を考慮する。
腸管が使用不可能で、絶食期間が1週間以上となる場合には静脈栄養を検討する。
慢性的な低栄養があり腸管が使用不可能な症例では、早期から静脈栄養を検討する。
経腸栄養の禁忌
経腸栄養の禁忌(表3)に該当する場合には、経腸栄養の実施を見送る。
表3経腸栄養が禁忌となる疾患・症状

(日本静脈経腸栄養学会編:静脈経腸栄養ガイドライン-第3版,昭林社,2013より改変5))
禁忌の状況が改善すれば、速やかに経腸栄養開始を検討する。
循環不全の症例では、腸管虚血や腸管壊死などの危険性があり注意して実施する。
早期経腸栄養
ICU入室24~48時間以内に経腸栄養を開始することで、感染性合併症が減少し、入院期間の短縮が期待できる6)。
状態が安定しない症例に対して経腸栄養を行う場合には、持続的に経腸栄養を投与することで患者への負担を軽減できる場合がある。
6~8時間ごとに、経腸栄養不耐性(胃内残量の増加、嘔吐、下痢、便秘など)の症状の有無を観察する。
持続経腸栄養の管理
持続経腸栄養はプランに沿って、経腸栄養ポンプを使用し12~24時間ごとに5~10mL/時ずつ増量する(表4)。
表4持続経腸栄養実施プラン(例)

経腸栄養の流速を増量する際には、1日の投与栄養量が目標栄養量を上回らないように注意する。
経腸栄養不耐性の症状がコントロール困難な場合には、
□経腸栄養の投与流量を増量しない(現状維持)。
□経腸栄養の投与流量を減量する。
□経腸栄養を中断する。
上記対応策を患者の状態、経腸栄養不耐性の症状の程度に応じて実施し、可能なかぎり経腸栄養を中断しない。
持続経腸栄養で目標栄養量に達し、経腸栄養不耐性の症状がコントロールできている場合には、間欠投与への変更を検討する。
経腸栄養中の体位管理
誤嚥予防のため循環動態に問題がなければ、30~45°のヘッドアップを実施する。
腹臥位実施中であっても、経腸栄養不耐性の症状がコントロールできている場合は経腸栄養継続を検討する。
目次に戻る
経腸栄養に関する合併症
胃内残量増加
胃内残量が500mL以下であれば不必要に経腸栄養を中止しない。
胃内残量の増加や嘔吐などの症状があれば、腸管運動促進薬(メトクロプラミド、六君子湯、大建中湯など)の投与を検討する。
胃内残量が500mLを超えることが持続する場合には、経腸栄養を中断し原因を精査し介入を検討する。
下痢
持続経腸栄養はボーラス投与と比較し、下痢の発生が減少する。
胃内残量が増加した場合の対応
□胃内残量が250mL* 以下であれば、胃内へ戻し経腸栄養を継続する。
□胃内残量が250~500mL*であれば、破棄し経腸栄養を継続する。
□胃内残量が500mL*以上であれば、経腸栄養不耐性として対応する。
などの対応策を検討する(*胃内残量の値は参考値であり、各施設の基準に沿って対応する)。
下痢に対しては、投与速度の調整、栄養製剤の変更を検討する。感染性の下痢ではない場合には、止痢剤の使用を検討する。難治性の下痢に伴う皮膚トラブルがある場合には、排便ドレーンの留置を検討する。
1 )Detsky AS, et al:What is subjective globalassessment of nutritional status? JPEN J Parenter Enteral Nutr,11: 8 -13, 1987
2 )大原寛之他:栄養アセスメント - 基礎から臨床へ - 7.PNI,栄養-評価と治療,28( 2 ):61-64,2011
3 )AKI(急性腎障害)診療ガイドライン作成委員会編:AKI(急性腎障害)診療ガイドライン2016,東京医学社,2016
4 )ASPEN Board of Directors and the Clinical GuidelineTask Force: Guidelines for the use of parenteral andenteral nutrition in adult and pediatric patients. JPENJ Parenter Enteral Nutr, 26( 1 Suppl): 1 SA-138SA,2002
5 )日本静脈経腸栄養学会編:静脈経腸栄養ガイドライン-第 3版,昭林社,2013
6 )小谷穣治他:日本版重症患者の栄養療法ガイドライン,日本集中治療医学会雑誌,23:185-281,2016
7 )日本版敗血症診療ガイドライン2020特別委員会編:日本版敗血症診療ガイドライン2020,学研メディカル秀潤社,2021
本連載は株式会社サイオ出版の提供により掲載しています。
[出典] 『ICU看護実践マニュアル』 監修/肥留川賢一 編著/剱持 雄二 サイオ出版



